PMP考试大纲
发表于:2023-01-12 17:17:15浏览:3178次
PMP考试时间:
- 230分钟
PMP考试题数:
- 180道题
PMP考试语言:
- 中英文对照
PMP考试题型:
- 单选题(90%左右)
- 多选题(10%左右)多选题选择几个正确选项
详细考试题型分类:
- 情景题(85%左右)
- 流程题(10%左右)
- 计算题+职业道德题(5%左右)
PMP考试知识点分布:
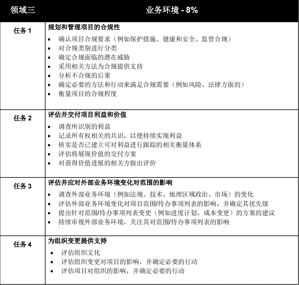
PMP考试内容贯穿价值交付范围,分布在人、业务、环境3个新领域
人(42%)
-> 强调与有效领导项目团队相关的技能和活动


过程 (50%)
-> 增强管理项目的技术领域


环境 (8%)
-> 突出项目和组织战略之间的联系
从官方提示的重要注意事项中可以看到,PMP考试重点转向了敏捷方法或混合方法,在新考纲考试中的敏捷型方法与预测型管理方法各占50%。


